Ovládání serv pomocí PC

Kategorie
,
Počet komentářů: 3
Ovládání serv pomocí PC

Při opravě modelu letadla FIT jsem potřeboval pohybovat se servy a nechtělo se mi vytahovat přijímač z mého Monaka I.

Vzpomenul jsem si, že jsem kdysi realizoval plošňáček pomocí něhož se dají serva ovládat z PC po sériové lince.

Popis

Před mnoha lety jsem hledal procesor, který by nahradil mojí oblíbenou 8051. Vybral jsem si procesory AVR od

firmy ATMEL. Dlouhou dobu jsem váhal s přechodem, až jednou jsem na internetu narazil na konstrukci, která pomocí povelu z PC

umožňovala pohybovat s modelářskými servi. Původní určení bylo pro robotiku. Co mě však na konstrukci zarazilo, byla cena za

jakou autor prodával naprogramovaný procesor, 100USD! Rozhodl jsem se tedy že zkusím naprogramovat stejnou aplikaci, abych se

přesvědčil zda program má opravdu takovou cenu. Takže tuto první aplikaci s procesory AVR jsem zvládl za víkend, nejvíc práce

dalo správně spočítat časování. Ještě jsem napsal jednoduchou aplikaci pomocí které se z PC dalo servo ovládat. Po vyzkoušení

na servu modela zapadla deska na dno šuplíku.

Na podzim jsme koupili stavebnici letadla Elektro Trenér od fa. Reichard. Můžeme doporučit všem kteří chtějí

nějaké hodné letadlo do začátku. Použili jsme servo které Lukáš vyhrál na TT v Jinolicích a dokoupili další. Po

krátkém zalétu jsme nalétali asi dvacet letů, po půl hodině na jednu baterku. Při střídání v ovládání, když jsem jen koukal

jak to krásně léta jsem si vzpomněl, že někde ve sklepě leží FIT letadlo klasické konstrukce, které po pádu

má vytrhaný vnitřek od baterky, která, když letěla ven tak sebou vzala vše, přepážky, kolíky, serva, kabinu. Vše roztloukla

na drť a vyhodila ven. Ještě se vylomila náběžka na křídle. Rozhodl jsem se že jej přes zimu opravím. Tak se stalo a nyní

čeká až bude ten pravý okamžik pro jeho zalétání. Doufám že se hned po prvním startu nepromění v hromadu třísek.

Při opravě jsem potřeboval usadit serva a seřídit chod kormidel, jelikož všechno vybavení jsem měl

namontováno v Monaku I., doufajíc že mírná zima dovolí nějaké poježdění, tak jsem nechtěl vytahovat nic z elektroniky.

Vzpomenul jsem si na výše uvedeno konstrukci, prohledal šuplíky a našel. Jenže bez procesoru kterým byl původně

AT90S1200, ten jsem nahradil AT90S2313, a nakonec zjistil že jako náhrada se již vyrábí

pouze jen ATtin2313, takže ještě jedou upravit program.

Ještě jsem upravil program na PC, kde v původní verzi byl pouze jeden posuvník a vždy se muselo vybrat s kterým servem se má

pracovat. Nyní program obsahuje osm posuvníku pro každé servo jeden. Pod posuvníky se zobrazuje číslo které

se odesílá v komunikačním protokolu a za ním čas trvání impulzu v mikrosekundách.

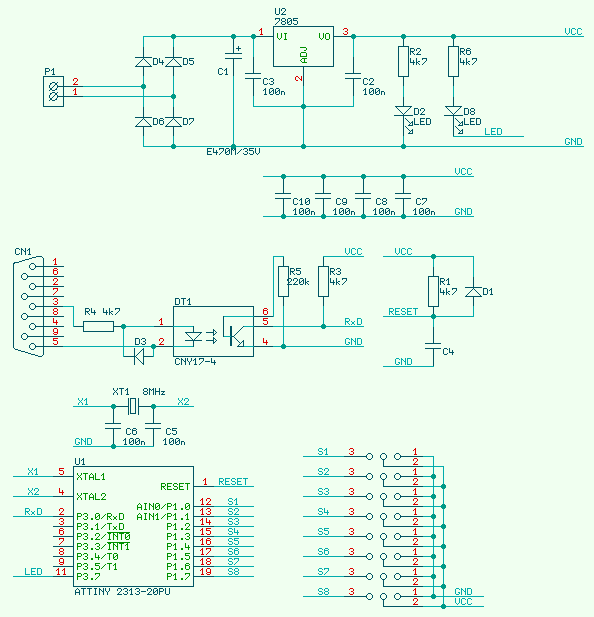
Schéma




Plošný spoj












Pro stavbu potřebujme plošný spoj. Plošný spoj jsem kreslil v programu Formica. Program je

ve verzi pro 40 součástek ke stažení na http://www.formica.cz.

Součástky

Součástky jsou použity smíšené, něco klasika něco SMD, tak jak mi to pasovalo a něco bylo i v šuplíku. Vyskytují se zde i

součástky velikosti SMD 0805,ale nemusíte se bát jejich rozměrů jdou dobře osazovat i ručně. Součástky jsou vypsány z

katalogu GM, ale samozřejmě se dají koupit i jinde. Krystal je v nízkém pouzdře. Procesor raději osaďte do patice. Vzhledem k

zjednodušenému připojení na RS232 (COM) se může stát, že pro některé počítače bude nutno vyzkoušet a vybrat,

jinou hodnotu R4.

Seznam součástek, jak jej generuje Formica

Reference Pcs Part Name Value Package
----------------------------------------------------------------------
C1 ... 1 x E470M/35V E470M/35V CR100
C2, C3, C5, C6,
C7, C8, C9, C10 ... 8 x C 100n 0805
C4 ... 1 x C 10nF 0805
CN1 ... 1 x CAN9Z90 CAN9Z90 CAN9F
D1, D3, D4, D5,
D6, D7 ... 6 x D 1N4007SMD SOD80C
D2, D8 ... 2 x LED LED3mm/1mA LEDC
DT1 ... 1 x 4N25 CNY17-4 DIP6
J1, J2, J3, J4,
J5, J6, J7, J8 ... 8 x J3.1S S1G3 S1G3
P1 ... 1 x ARK500/2 ARK500/2 ARK500_2
R1, R2, R3, R4,
R6 ... 5 x R 4k7 0805
R5 ... 1 x R 220k 0805
U1 ... 1 x 2313 ATtiny2313-20PU DIP20
U2 ... 1 x 7805 7805 TO220
XT1 ... 1 x XTAL 8MHz XHC18V

Software

SW nahrajete do brouka a ješte je nutno nastavit konfigurační bity pro externí krystal.


CKSEL=1101

SUT=11


Program v PC po spuštění vyžaduje nastavení COMu a jeho otevření. Ostatní parametry není nutno měnit.



Ke stažení

ZIP se vším potřebným



Obrázková galerie


Obrázková galerie

Petr Stehlík

Na začátek článku

Komentáře

pvvs
ntkjxhes grcbi
ntkjxhes grcbi

fjckiuba rwqne jzribmvuq iglxds yjotuv qijfkvwl qhemvyf

USB
Jiří Funda

Nebyla by verze s USB?? Nemám v PC LPT ani COM. A PCI už vůbec :(

Vladyka models

DSYS

MODELA PRAHA s.r.o.

Modely lodí

RCMania.cz = vše o modelářství

Licence Creative Commons

TOPlist

Odběr novinek e-mailem

The subscriber's email address.